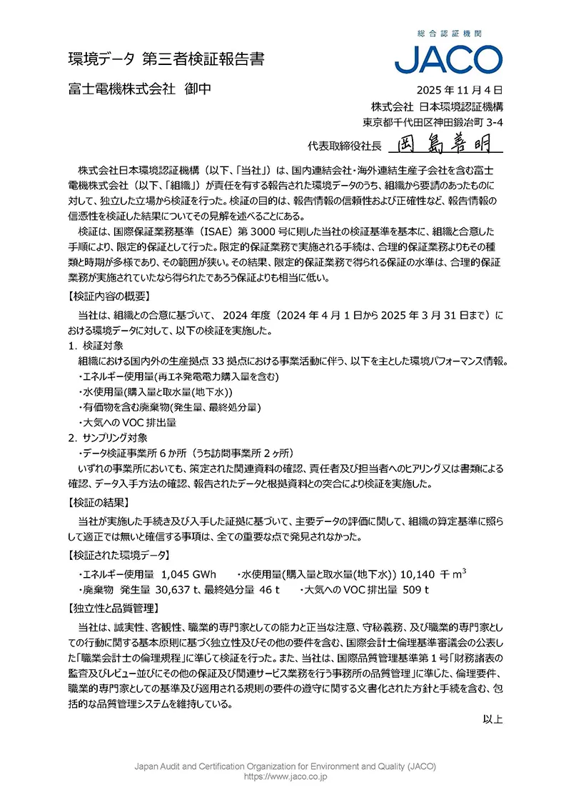
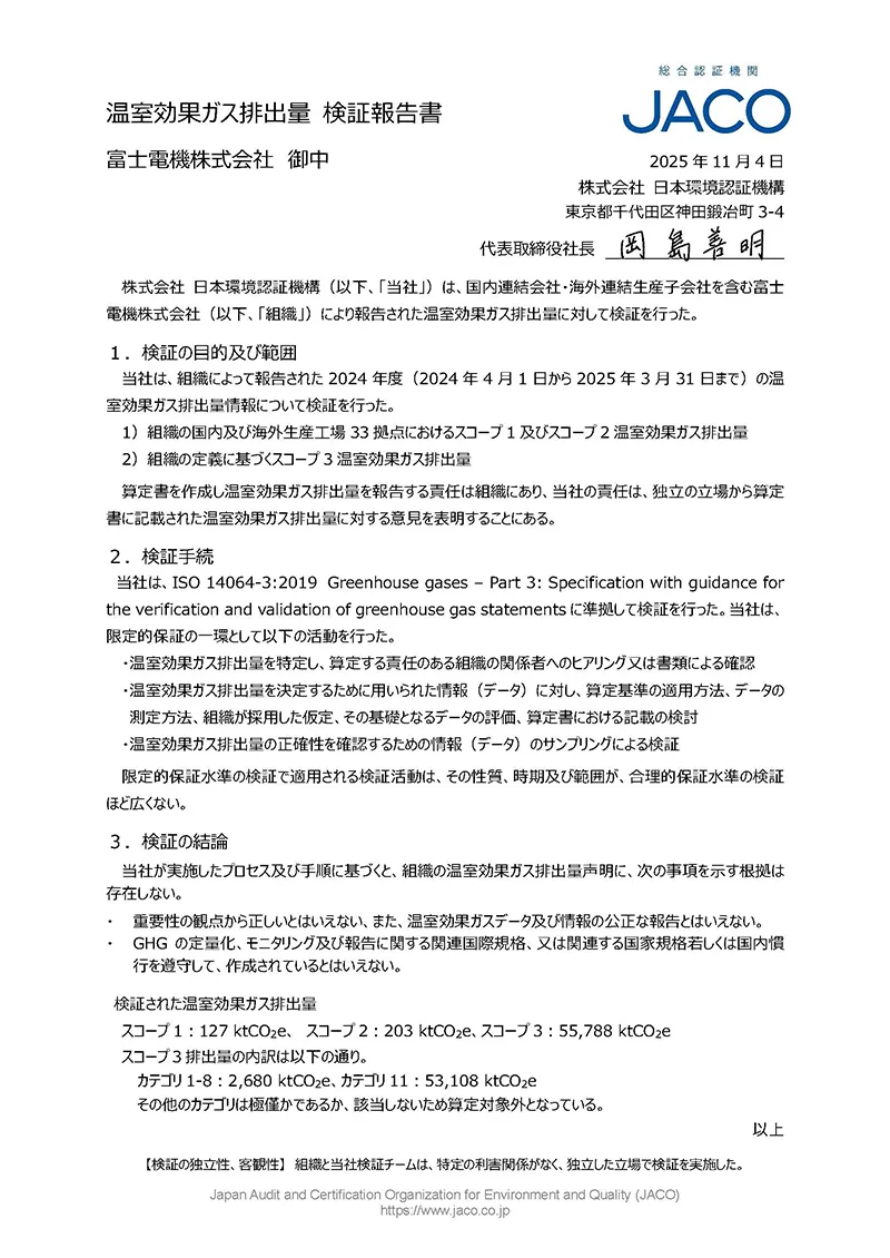
サステナビリティ
第三者検証報告書
第三者検証報告書
2024年度の下記環境パフォーマンス・実績について第三者認証を取得しました。(2025年11月)
【項目】
エネルギー使用量、エネルギー起源のCO₂排出量、CO₂以外の温室効果ガス排出量、スコープ3排出量(カテゴリ1から8,11)、VOC排出量、水購入量、地下水の取水量、廃棄物排出量および最終埋め立て量
【範囲】
・国内外の生産工場33拠点
・Scope3温室効果ガス排出量は組織全体
【認証基準規格】
ISAE3000:国際保証業務基準3000号
「過去財務情報の監査又はレビュー以外の保証業務」
ISO14064-3:国際規格:GHG算定の妥当性 検証に関するルール


